香港“歌神”张学友日前因确诊新冠临时取消上海3场演唱会,主办方对那些已申请退票、来自上海以外地区观众补偿火车票、机票、住宿等损失,微博一片赞赏,狂赞学友是“神级”榜样!
《中时新闻网》报道,张学友近期在中国展开《张学友60+巡回演唱会》,未料主办单位在7日突然宣布张学友身体不适就医,取消3月8日至10日上海的3场演出。
由于其病情较后被传的沸沸扬扬,甚至指他严重入住ICU等,张学友较后透过环球音乐微博道歉,称“我失守了”、“让很多上海及专程前来上海支持我的歌迷朋友失望了”。
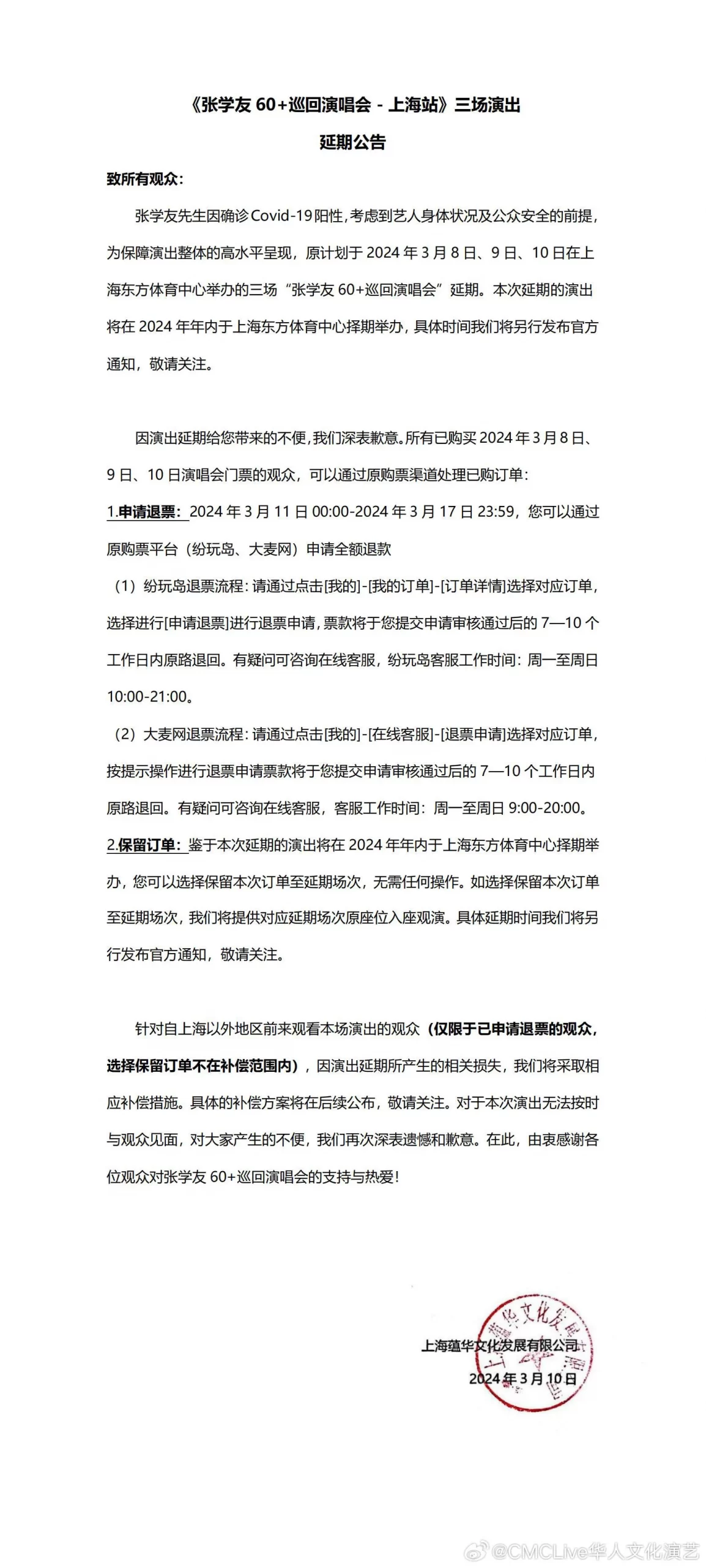
主办方@CMCLive华人文化演艺10日也发布《张学友60+ 巡迴演唱会-上海站》延期公告及补偿公告,指延期的演出,将在今年内在上海东方体育中心择期办。
对于已申请退票、来自上海以外地区的观众,就会补偿火车票、机票、住宿相关损失。补偿标准为:火车票实报实销;国内机票费用不高于人民币2000元/人/单程(约1300令吉);国际机票费用不高于人民币5000元/人/单程(约3260令吉);上海本地酒店费用不高于人民币800元/间夜(约521令吉)。

消息曝光后网友一片赞声,“这补偿方案、补偿力度!作为学友粉丝真的很安心踏实”、“学友哥有担当”、“这个方案真的方方面面了”、“报销额度是我出差标准2倍多欸…好大气”、
不少人直言这个补偿是“最有诚意的赔偿、最好的学友”、“真是业界‘神级’榜样”、“没有人能随随便便封神,从艺做人都是一等一的水准”、“这才是歌神,有实力有担当”。
(新闻整理自《中时新闻网》《南洋商报》)